Prima Pavimenti
Company Structure

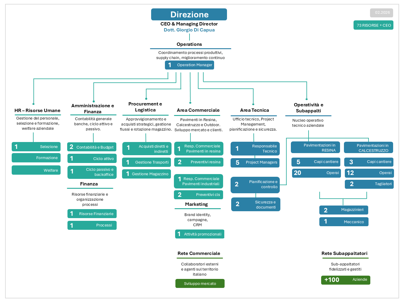
La struttura organizzativa di Prima Pavimenti Speciali Srl è il riflesso di oltre 40 anni di esperienza maturata nel settore delle pavimentazioni tecniche in resina e calcestruzzo.
Fondata nel 1980 a Milano e cresciuta fino a diventare uno dei principali player italiani ed europei del settore, l’Azienda ha svilluppato nel tempo un’organizzazione molto strutturata, funzionale a rispondere con precisione ed efficienza alle necessità di una clientela di alto livello.

